小编从廊坊市财政局获悉,2025年度会计初级资格证书领取通知已发布,领取工作于10月27日正式启动。通知明确现场与邮寄两种领取方式,以及本人、代领所需材料,还提及《合格人员登记表》需存入个人档案等要求,考生需及时查看详情。
2025河北廊坊会计初级证书领取通知介绍!立即查看详细要求
关于领取2025年度全国会计专业技术初级资格证书(廊坊考区)有关事项的通知
广大考生:
2025年度会计专业技术初级资格证书已可以领取,现将领取证书有关事宜通知如下:
一、初级证书领取地点:各县(市、区)财政局报名审核点。
二、初级证书领取方式:
1.现场领取。
2025年度会计专业技术初级资格考试为考前审核,领取时需携带资料:(1)本人领取:身份证原件。(2)他人代领:代领人身份证原件和考试合格人员身份证原件或复印件。财政部门需要保留登记、签字等领取记录,留存备查。
2.邮寄领取。
证书邮寄为考生自愿申请。合格人员可登录河北省会计人员管理服务系统(http://rygl.hebcz.cn/),点击左侧证书管理-证书申领菜单,填写相关信息。各报考点财政局复核确认相关信息后,以快递形式邮寄证书,邮费由合格人员自行负担。
三、初级证书发放时间:2025年10月27日开始领取。(节假日除外)
四、领证咨询电话(区号:0316)
市直:2030116安次区:2631895
广阳区:2601545大厂县:8826191
香河县:8311302固安县:6162277
永清县:7832955霸州市:7867032
文安县:5233402大城县:5523002
三河市:3225758燕郊:3325677
注:到三河市财政局领取证书的,拨打3225758登记,两周之后(登记截止到10月31日),没有登记的,统一到燕郊政务大厅(燕郊开发区神威北路333号)领取。
五、注意事项
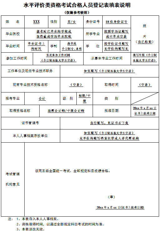
已盖“河北省会计专业技术资格考试领导小组办公室”公章的《水平评价类资格合格人员登记表》(以下简称《合格人员登记表》随同证书一同发放领取。请按照《填表说明》(详见附件)填写完善相关信息后,交个人档案管理部门存入个人人事档案中。

廊坊市会计专业技术资格考试领导小组办公室
2025年10月21
以上为2025河北廊坊会计初级证书领取通知的核心内容介绍,具体流程、各县(市、区)领取细节及三河市特殊登记要求需以官方原文为准。考生需按要求备齐材料,选择合适领取方式,避免因信息遗漏影响领证。